×

页面升级中敬请期待

> 首页 > 关于优炫 > 公司动态 > 公司新闻 >

公司新闻

Company News

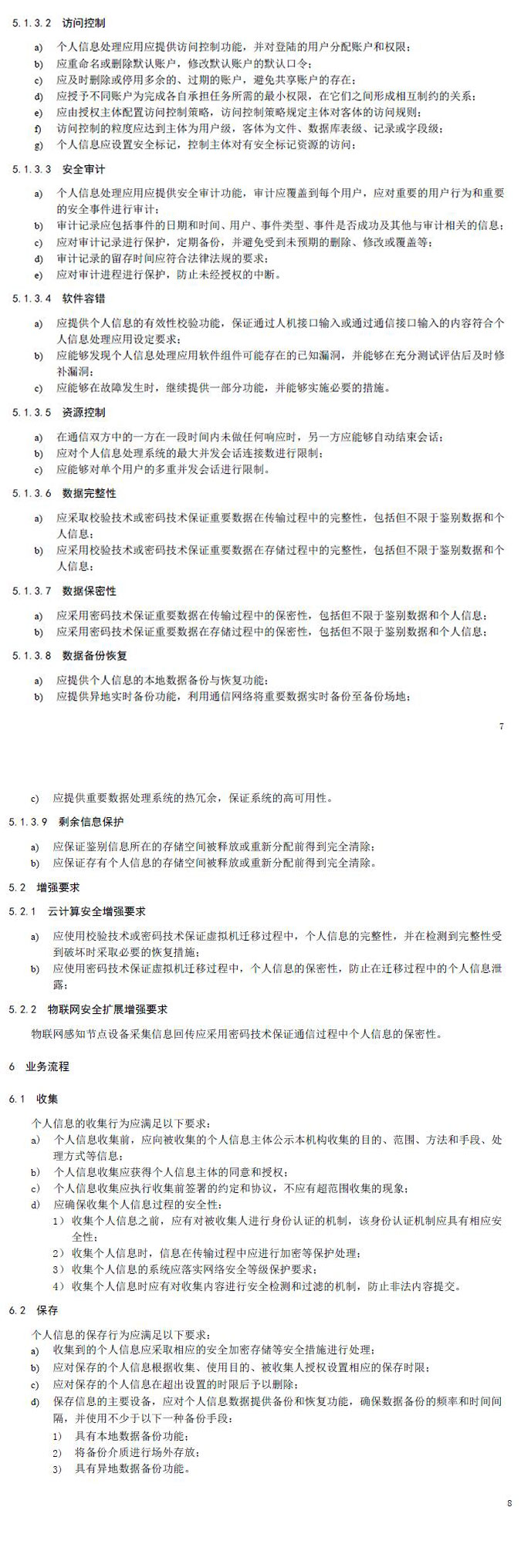
公安部网络安全保卫局发布 《互联网个人信息安全保护指引(征求意见稿)》 面向社会征求修改意见

2018-12-07 08:26:19

2018-12-07 08:26:19

为深入贯彻落实《网络安全法》,指导互联网企业建立健全公民个人信息安全保护管理制度和技术措施,有效防范侵犯公民个人信息违法行为,保障网络数据安全和公民合法权益,公安机关结合侦办侵犯公民个人信息网络犯罪案件和安全监督管理工作中掌握的情况,组织北京市网络行业协会、北京邮电大学和公安部第三研究所相关专家,研究起草了《互联网个人信息安全保护指引(征求意见稿)》。

近日,《互联网个人信息安全保护指引(征求意见稿)》对公众发布,该“保护指引”具体写了哪些内容?接下来我们一同看下吧。


互联网个人信息安全保护指引
Guideline for Internet personal information security protection
(征求意见稿)


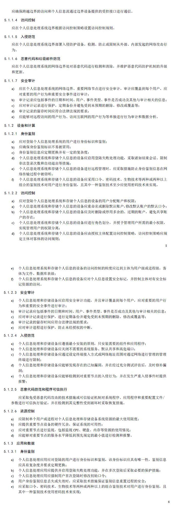
意见征求稿原文截图如下




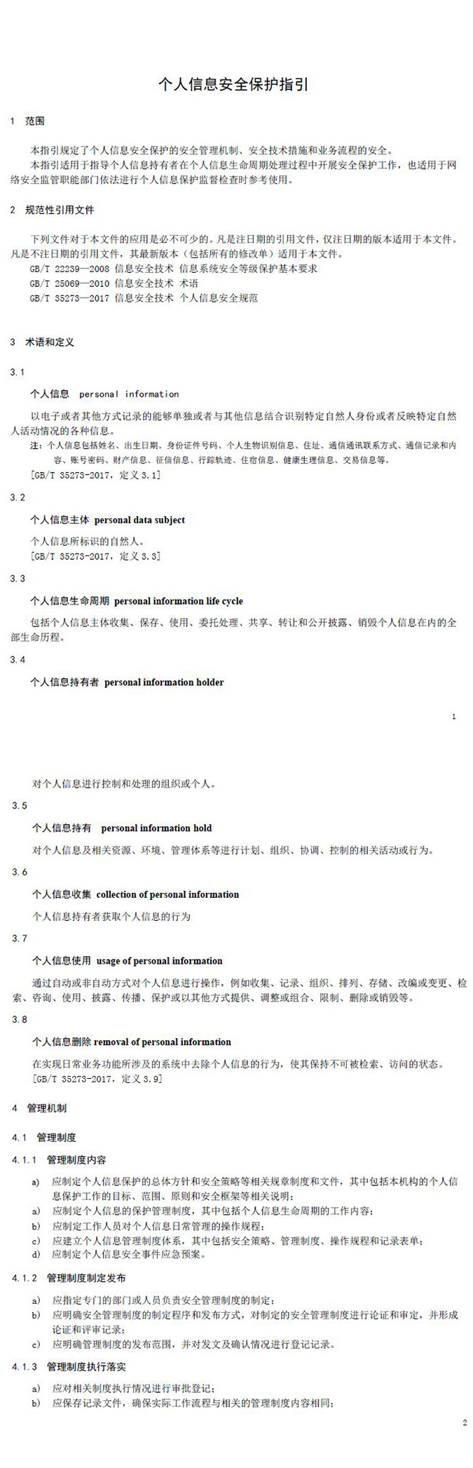
《互网个人信息安全保护指引(征求意见稿)》对企业信息管理提出更高的要求,精细化至管理制度、管理机构及管理人员。其中提出, 管理机构的人员配置应明确安全管理岗位人员的配备,包括数量、专职还是兼职情况等;配备负责数据保护的专门人员;应建立安全管理岗位人员信息表,登记机房管理员、系统管理员、数据库管理员、网络管理员、安全管理员等重要岗位人员的信息,安全管理员不应兼任网络管理员、系统管理员、数据库管理员等岗位。这对企业机构信息安全人员配备提出更高要求。

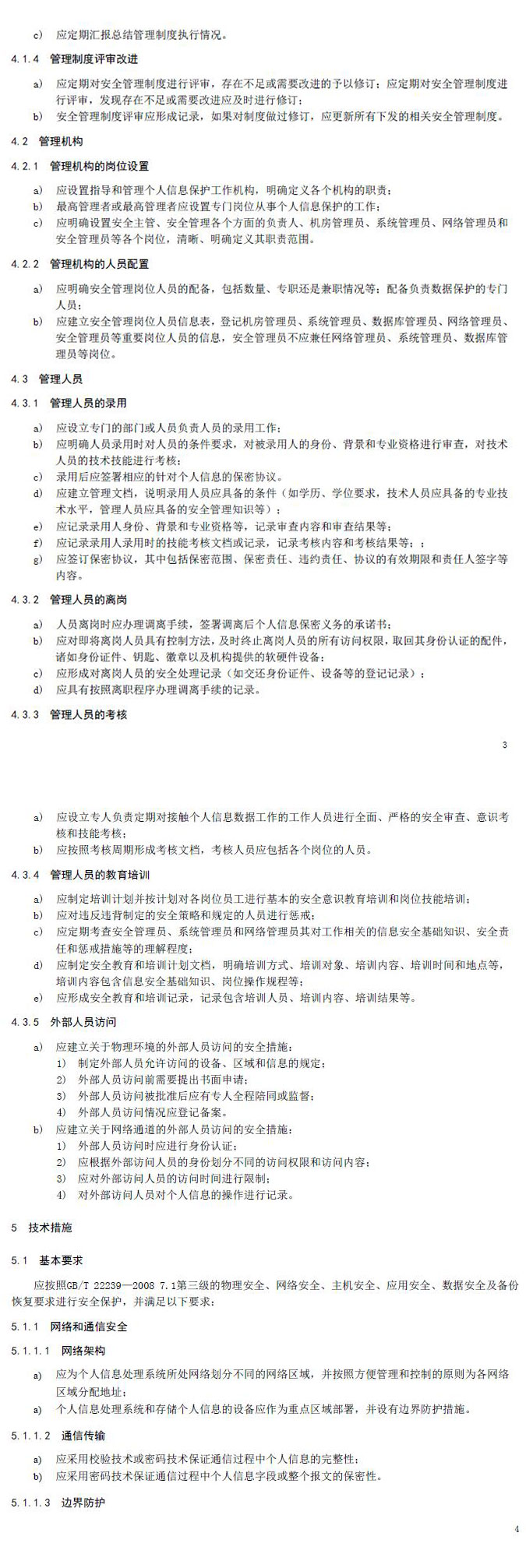
《互网个人信息安全保护指引(征求意见稿)》在第5章技术措施内分为“5.1 基本要求”和“5.2 增强要求”,其中在增强要求中强调了云计算和物联网的安全问题。基本要求提出,应按照GB/T 22239—2008 7.1第三级的物理安全、网络安全、主机安全、应用安全、数据安全及备份恢复要求进行安全保护。增强要求如下:

5.2.1 云计算安全增强要求
a) 应使用校验技术或密码技术保证虚拟机迁移过程中,个人信息的完整性,并在检测到完整性受到破坏时采取必要的恢复措施;
b) 应使用密码技术保证虚拟机迁移过程中,个人信息的保密性,防止在迁移过程中的个人信息泄露;

5.2.2 物联网安全扩展增强要求
物联网感知节点设备采集信息回传应采用密码技术保证通信过程中个人信息的保密性。

《互网个人信息安全保护指引(征求意见稿)》为凝聚各界共识和智慧,进一步完善防护措施,更好地为互联网企业和广大网民保护个人信息提供指导指引,现已面向社会广泛征求意见。点击【阅读原文】可查看公示原文及意见反馈途径。
内容整理于全国互联网安全管理服务平台
http://www.beian.gov.cn/portal/topicDetail?id=80&token=eb29ce26-4f1d-4fba-8a7e-4837de79a9bf

随着信息化的快速发展,数据资产也越来越重要,相对应的信息安全保护的法律法规及相关政策也在不断的完善;与此同时,我们也应不断提升技术实力,完善信息安全工作。优炫软件聚焦数据库和数据安全,围绕数据资产为客户提供稳定、安全、行业领先的产品和解决方案。